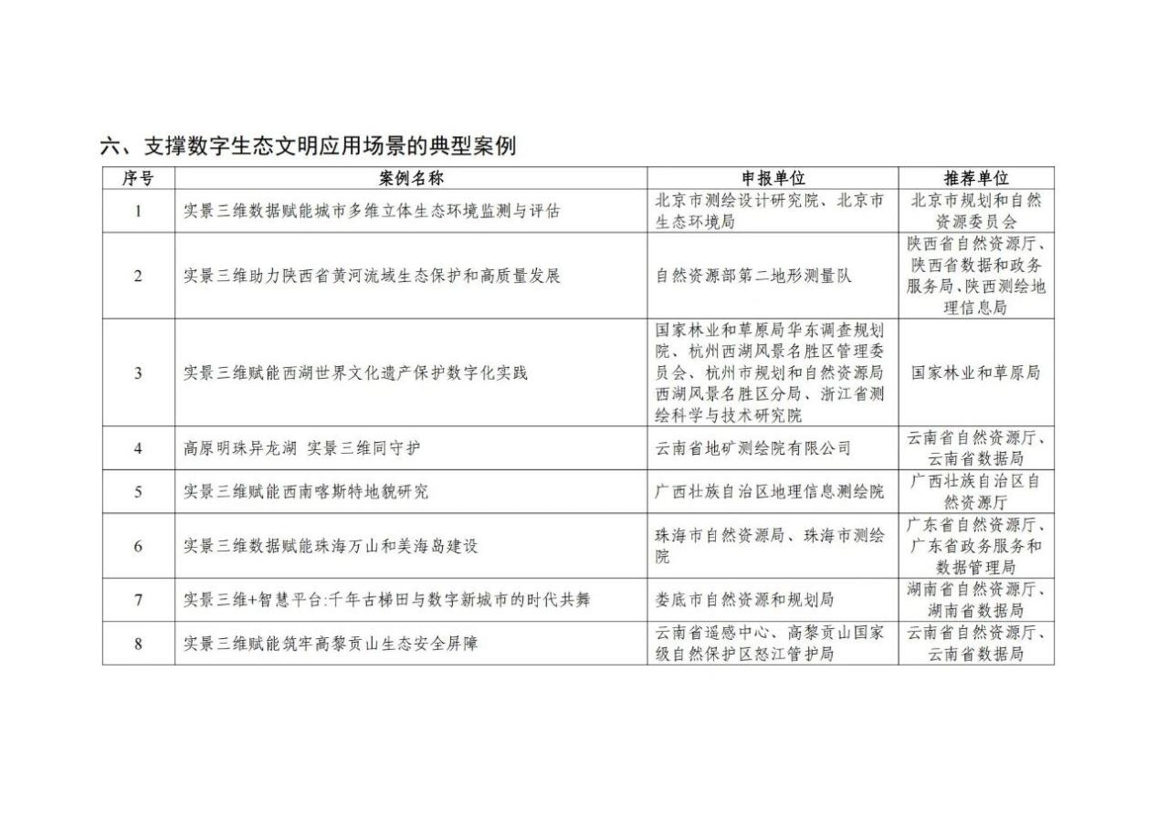
近日,自然资源部、国家数据局联合公布了2025年实景三维数据赋能高质量发展创新应用典型案例,由陕西测绘地理信息局、陕西省自然资源厅、陕西省数据和政务服务局联合推荐,自然资源部第二地形测量队申报的“实景三维助力陕西黄河流域高质量发展”成功入选支撑数字生态文明应用场景典型案例。

黄河是中华民族的母亲河,哺育着中华民族,孕育了中华文明。党的十八大以来,习近平总书记走遍黄河上中下游,围绕黄河流域生态保护和高质量发展这一重大国家战略,三次主持召开座谈会,对母亲河的未来深远谋划。陕西地处黄河“几字弯”核心区域,境内黄河干流全长约719千米,流域面积达14.33万平方千米,在黄河流域生态保护和高质量发展国家战略中肩负重要使命。
第二地形测量队深入学习贯彻习近平总书记关于黄河流域生态保护和高质量发展的重要论述,以“测绘地理信息支撑黄河流域生态保护和高质量发展”为己任,依托“陕西省智慧黄河研究院”的科研与技术优势,深度挖掘实景三维技术应用服务潜力,牵头建设陕西省“智慧黄河”信息平台,构建了“空—天—地—水—网”一体化智能监测体系,为黄河流域生态保护筑牢技术屏障,为生产应用能力提升注入强劲动能,为全省各级政府部门、行业单位开展黄河流域相关工作提供精准、权威、高效、全面的支撑。
深挖实景三维潜力,打造“智慧黄河”坚实底座
实景三维技术以其真实、立体、时序化的独特优势,成为破解流域治理难题的关键抓手。在“智慧黄河”信息平台建设中,第二地形测量队整合卫星遥感、无人机航测、三维激光扫描、多波束水下测量等多元技术手段,构建起多层级、多尺度的实景三维数据底座,串联生态资源、经济社会、业务管理等核心数据库,实现了多源数据在实景三维场景下的综合展示与深度应用。

目前,平台已全面整合陕西省黄河流域的实景三维数据、生态资源数据、经济社会数据及业务管理数据,构建起省、市、县(区)、镇全覆盖的电子图层网络。无论是地理数据的汇集展示、精准量算分析,还是业务信息的空间化立体呈现、快速查询研判,平台均能高效响应,实现了业务体系的高效运转,流域内各级各类督察问题的整改落实情况得到动态监管,为各级政府部门在黄河流域生态保护和高质量发展工作提供了有力支撑,提升了政务运行数字化、智能化、科学化水平,为黄河流域治理装上“智慧眼睛”。
构建一体化监测体系,筑牢流域生态保护屏障
为进一步提升流域生态保护的全域监测能力,第二地形测量队以“智慧黄河”信息平台为依托,以实景三维数据为底座,创新打造“空—天—地—水—网”一体化监管体系,实现流域生态变化的实时感知、精准捕捉。通过将卫星影像、无人机巡查、物联设备感知等监测手段与实景三维技术深度融合,破除了传统监测的时空限制,构建起全方位、立体化的监测网络。

如今,依托一体化监测体系,陕西黄河流域已实现多项常态化、精准化监测工作。按季度开展4期河湖“四乱”、涉水问题专项监测,对重点区域实施视频实时监管,定期对流域一级、二级支流排污口、尾矿库、面源污染进行排查监测,确保生态风险早发现、早处置。在河道监测中,借助地形级实景三维数据实现全域分析,精准计算河道演变态势,为河道治理提供科学依据;在生态警示问题监测中,通过多期高精度倾斜模型与问题图斑、管理数据的空间综合分析,实现实时精确调度问题整改;在河湖“四乱”、流域涉水问题治理中,利用水上水下一体化模型,为河道清淤、岸线修复等工作提供准确数据支撑。在重大问题监管中,平台以实景三维数据为基础,叠加各类监管问题图斑,构建起问题处理“前中后”全过程可视化跟踪机制,推动业务与实际问题场景深度关联、协同统一,“线下+线上”联动,为流域治理开发、保护管理、方案制定、综合决策提供场景化、可视化、流程化服务,让生态保护更具针对性、实效性。
强化生产应用能力,赋能流域高质量发展新格局
第二地形测量队以实景三维底座为支撑,以“智慧黄河”信息平台为载体,持续加强测绘地理信息“生产—服务—应用”全链条能力提升,推动测绘地理信息新技术新应用新装备赋能流域高质量发展。在国土空间规划、重大项目实施监测、区域发展监测、文化遗产保护等关键领域,平台不断深化政府管理业务数据与空间地理信息的耦合协同,全方位支撑陕西黄河流域工作业务的政务信息化、智能化升级,为落实黄河重大国家战略提供坚实保障。
在国土空间规划中,平台通过实景三维数据与各类规划业务数据的深度融合,直观展示城镇布局、产业园区、生态保护区等规划的空间分布及合理性,为规划方案的优化调整提供可视化依据,国土空间开发更科学、更高效;在文化遗产保护领域,以高精度实景三维模型为基础,为兵马俑、考古挖掘现场等各类文物建立数字档案,实现文化遗产的数字化保存、可视化展示与精细化保护,让千年文明在数字时代焕发新活力;在重大项目实施监测、区域发展监测中,平台通过实时数据与动态分析功能,全程跟踪项目建设进度、评估区域发展成效,助力流域生态保护和高质量发展。
从黄土高原的沟壑纵横,到关中平原的沃野千里;从千百年来母亲河的奔腾不息,到数字洪流里智慧黄河的蓬勃兴起,实景三维中国建设正以技术创新重塑母亲河的命运轨迹。当黄河的每条支流都能在数字世界中找到生态保护与开发利用的最优解,当流域的每一寸土地都能借助智慧技术焕发新生机,新时代黄河大合唱,正激荡出中华民族永续发展的最强音,为陕西黄河流域谱写生态美、产业兴、百姓富的新篇章注入不竭动力。
文章及图片来源:陕西测绘地理信息局